2024年的高考已结束,考生们面临填志愿挑战。AI辅助填报志愿,通过三大AI进行专业选择测试,对比结果明显。除AI推荐外,文心一言和通义千问给出具体专业建议,AI择校结果全面,国内两大AI高考志愿模块专业、院校推荐免费且专业。
2024 年的高考终于顺利结束,考生们松了一口气的同时,也要开始面对另一个挑战——填志愿。
高考志愿的重要性,应该不用我过多阐释,对于许多人而言,这就是一个改变未来人生轨迹的选择。面对志愿填报,许多人估计都会和当年的我一样,陷入纠结与苦恼,是顺应大势,选择热门专业,还是顺从本心,选择感兴趣的专业?
在确定了专业后,选择哪所大学,又会成为摆在大家面前的第二个难题,是赌一赌更高分数线的大学?还是求稳?接连不断的问题,难度堪比 ” 第二轮高考 “,有网友甚至直接评价:” 高考志愿,或许是你人生面临的第一个重要心理博弈。”
此外,不同大学专业之间的信息差,全国各所大学的录取线、录取专业情况等,都是普通考生难以掌握的数据,常常花费大量的时间却不得要领,最终只能付费购买咨询服务,比如某网红开办的志愿咨询公司,服务起步价就过万元,让众多普通考生望而却步。

图源:新浪
不过,大量的数据、繁复的信息筛查,这些难点大家是否很眼熟?经常关注我们公众号的朋友,或许已经猜到我打算做什么了,既然 AI 有着强大的信息收集和总结能力,那么能否让 AI 辅助我们填报志愿呢?为了找到答案,我决定对目前主流的 AI 做一次测试,看看最终的结果如何。

图源:百度
此次测试的 AI 分别是文心一言、通义千问和 ChatGPT,此外还有两位神秘助手,这里我们先留个悬念。最后,为了确保测试的公平性,使用的都是各个 AI 的非付费公开版本,看看在 “0 收费 ” 的情况下,AI 能给出怎样的建议。
首先,我们需要给自己一个身份设定,我先假设自己是一位来自广东的理科考生,热爱音乐和阅读并且喜欢研究数码产品,此次高考分数 586。
虽然描述并不算详细,但是也足够让 AI 建立一个对我们的初步印象,如果你也希望借助 AI 来辅助填报志愿,可以尽可能地将自己的想法与喜好详细告诉 AI,以此来获得更准确的答复。
需要注意的是,通义千问有个 ” 智能体 ” 模块,其中的 AI 模型经过第三方用户的调整,使 AI 在回复相关问题时能够给出更准确的答案。从检索结果来看,高考志愿相关的智能体并不少,我选择了点赞数最高的一个作为参考,同时也会测试不启用智能体的情况下,通义千问的回答会有何区别。

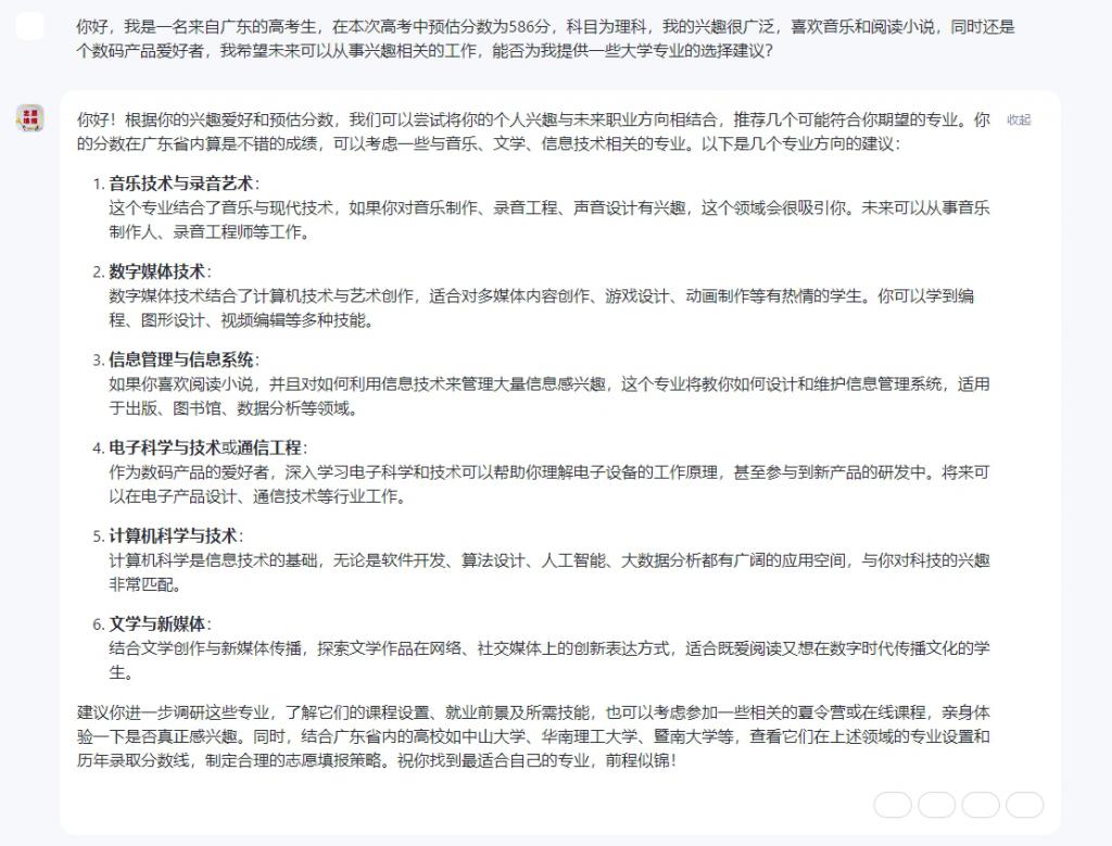
图源:通义千问
在第一轮回答中,通义千问和智能体给出的答案相似度很高,都推荐了数字媒体、音乐技术、信息管理、电子通信、计算机技术和文字新媒体等专业,只不过智能体给出的选项要多一个,实际上是将电子与计算机的专业拆开来分别讲解。

图源:雷科技(通义千问智能体)
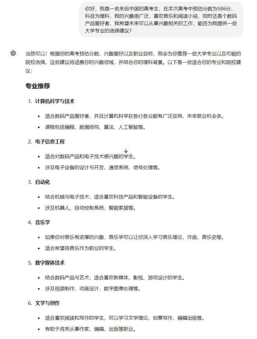
而在文心一言的回答中,可以看到与通义千问的区别十分明显,它根据我的爱好,将专业建议分成了四个板块:音乐、文字、数码和其他,并以此分别推荐了确切的专业选项。

图源:雷科技
比如在音乐爱好下,文心一言推荐了音乐教育、表演和录音艺术等专业,而在文字相关的专业方面,推荐的则是汉语言文学、新闻学等专业,数码产品类目推荐的则是计算机、软件工程等。有意思的是,在其他栏目里,文心一言给的建议是财务管理及人工智能,都是当下的主流热门专业。
需要注意的是,其中一些专业需要通过艺考后才能选择,此外不同的学校还会有其他的申请要求,而 AI 对此并没有太多的说明,这是一个明显的漏洞,需要你继续追问对应专业和学校的相关细节,AI 才会给出更详细的回答。
相对于通义千问的笼统回答,我觉得文心一言的回答更具参考价值,可以让你快速了解自己兴趣爱好所对应的专业情况,节省许多的时间和精力。
接下来再让我们看看 ChatGPT 的表现,作为目前最强的 AI 大模型,它在中国特有的高考中是否会水土不服呢?另外提醒一下,这里使用的是 ChatGPT-4o 的免费额度,另外还可以通过微软的 Copilot 网页端使用 ChatGPT 4.0(青春版),下面是 ChatGPT 给出的回答。

图源:雷科技(为避免影响阅读,仅贴出部分内容)
从 ChatGPT 的回答来看,内容与通义千问较为接近,也是偏笼统的推荐,推荐的专业也与通义千问十分相似,只是在文末还加了点具有国外 ” 特色 ” 的建议,国内院校就基本上可以忽略不看。
在第一阶段的专业筛选中,除文心一言外,其余两家 AI 的表现都比较一般,即使是对应的智能体也没有带给我们太多惊喜,不过各家 AI 还是基本完成了初步的专业筛选要求。
不过,选专业的测试并非到此为止,我希望再从就业的角度,询问一下 AI 对专业的看法。
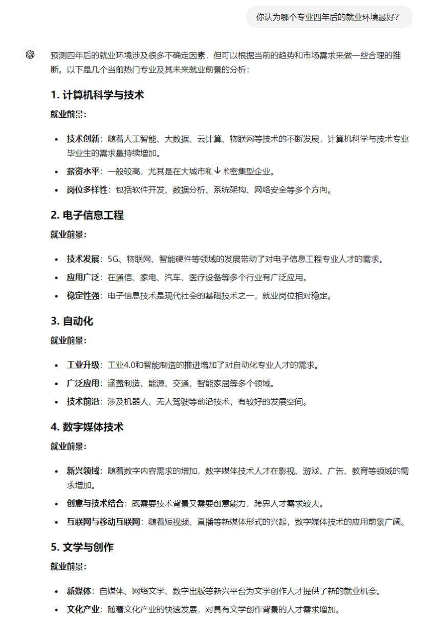
这里我提的问题是:你认为哪个专业四年后的就业环境最好?就业问题,我想没有人可以忽略,而在我们对某个专业了解有限的情况下,AI 或许可以根据现有的市场需求、未来的市场发展方向、相关政策等方面给予我们一些建议。
实际上,从 AI 的回答来看,基本上也符合我之前的猜测,从市场需求等多个角度进行了分析,并且给出了各自的理由。
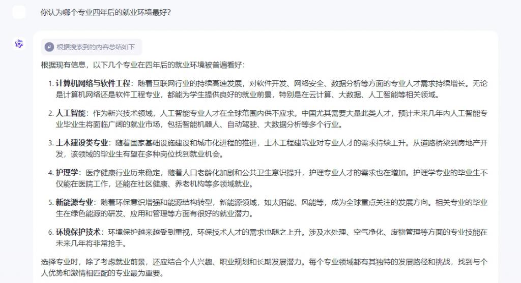
有意思的是,此时通义千问和高考志愿智能体的回答就出现了差异,通义千问的回答是计算机、人工智能、土木、护理学、新能源等专业,而智能体给的回答虽然有计算机、新能源等共同点,但是却额外列出了生物技术、数据分析、物流管理、金融及心理学等多个不同的专业。

图源:雷科技(通义千问)

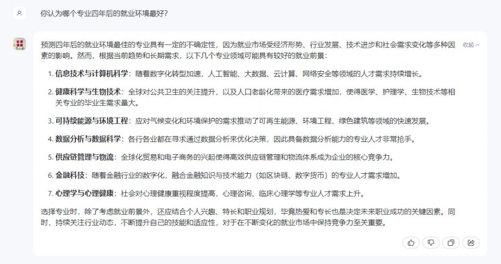
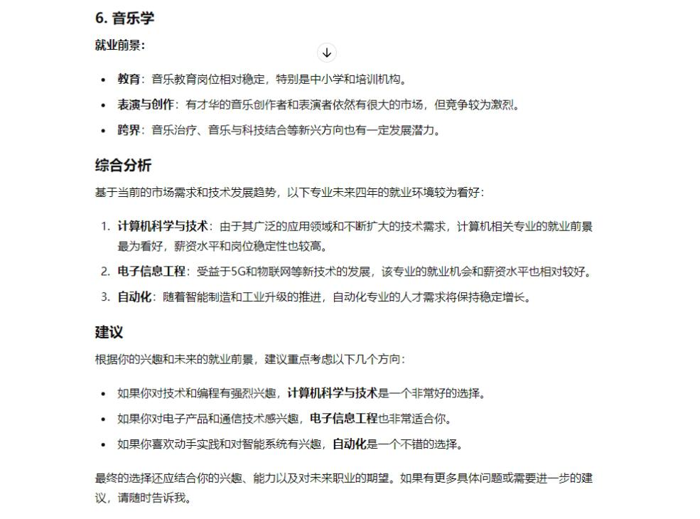
再来看看文心一言,分别是人工智能、物理学、计算机科学和金融,回答的逻辑与通义千问有着较为明显的不同,而且也针对各个专业做了就业方向和行业趋势等分析,给出了更加详细的解释。

相对而言,文心一言的表现依然更好一些,不过,大家或许都注意到了,在没有提供关键词的情况下,文心一言和通义千问给的回答,都与上一个问题中提到的专业关联性不大,有许多专业都是第一次出现在回答中,而且与我提供的兴趣爱好关联性并不大。
作为对比,ChatGPT 的回答与上一个问题的关联性显然更强,回答中列出来的计算机科学、电子信息工程等专业,基本来自上一个回答。

而且,ChatGPT 与文心一言一样,分析了各个推荐专业的就业岗位、薪资水平和竞争情况,并且在最后给出了综合考虑后的建议,而非仅限于讲解,这样的回答更有助于考生缩小专业的选择范围。

到了这一步,基本你可以筛选出一部分合适自己,而且前景较好的专业,如果你对建议中的某个专业有兴趣,此时就可以进一步询问 AI 该专业的情况和发展,能够为你节省大量检索和筛选资料的时间。
一般而言,专业的建议到这里就结束了,不过我还想再进一步测试 AI 的能力,所以又额外提出了几个问题。
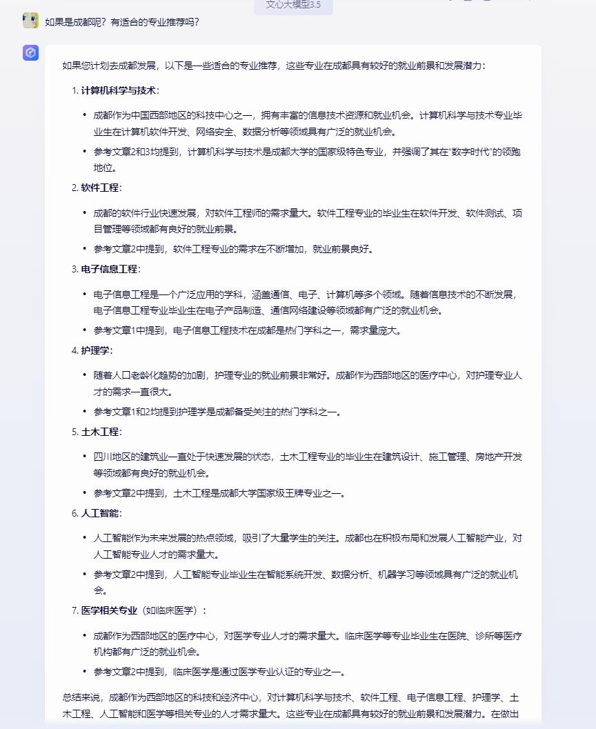
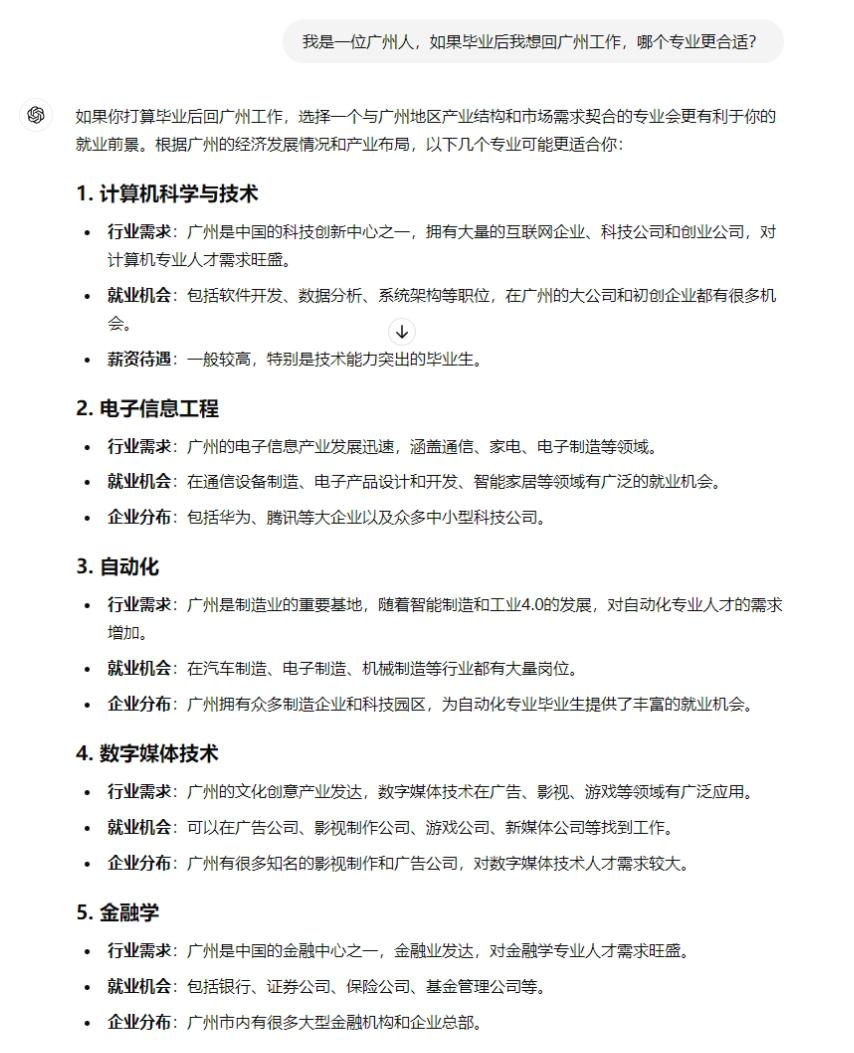
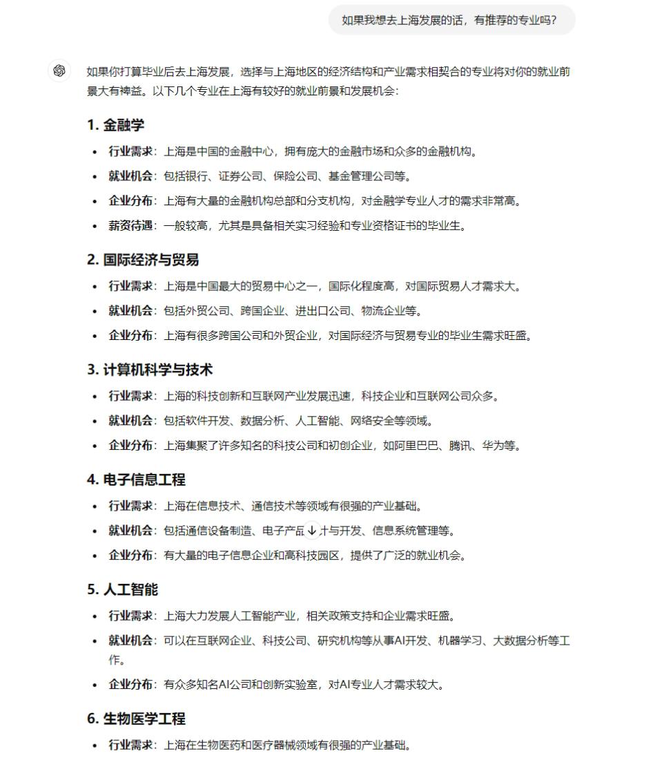
在接下来的询问中,我向各个 AI 提问:如果我想去广州 / 上海 / 成都等城市发展,哪个专业会更适合?
因为回答的篇幅较大,我就不一一贴出来了,不过总体来看,AI 针对各个城市所推荐的专业相似度都很高,基本是根据城市特点、产业结构、未来行业动向等数据,综合计算后得出的结果。

比如广州作为广东省会,国际贸易、经济、信息技术、生物医药、服装设计等产业都很发达,所以通义千问和文心一言都推荐了金融、信息技术、国际贸易等专业。不过,文心一言的建议则有些不同,还新增了学前教育、土木工程等专业,前者是近年来的热门专业,广东作为人口大省,教育方面的需求确实旺盛,而土木则是广东的传统强势行业,省内就业环境较好。
在对比了 AI 对三座城市的评价后,其实可以发现沿海城市的支柱产业都十分相似,广州与上海的推荐专业相似度很高。而成都则是在软件工程、计算机、金融等专业外,额外推荐了医学、护理等专业,显然是针对四川省医疗资源高度集中于成都所给出的建议。

在 AI 的帮助下,你可以简单了解目标城市的大致特点,并根据 AI 提供的数据,提出更多的问题,更深入地了解目标城市情况,并作为参考。
这里还是要夸一下 ChatGPT,与之前一样,同样给出了相关性更高的回答,以之前推荐的专业为主,并根据城市情况对每个专业都做了对应的分析,最后还根据分析结果,给出了综合建议。

可以看到,在关于广州的回答中,ChatGPT 分析了 5 个专业,最后推荐了其中的四个,剔除了金融学。通过询问金融学专业的好友,他也认可了 AI 的判断,表示如果想在金融领域获得更好的发展,上海、深圳等城市会是比广州更好的选择,这点倒是与 ChatGPT 的判断基本一致。
只是后续更换了提示词后,ChatGPT 回答的内容也逐渐偏离前文,与通义千问等 AI 的相似度颇高,不过也给出了一些新的推荐,比如推荐想在成都发展的考生,选择环境工程和旅游管理等专业,也是较为符合当地的情况。

从这里也能看出来,提示词在 AI 使用过程中的重要性,如果你想获得更高质量的回答,详细且准确的关键词就很关键。
如果你希望在毕业后前往某个城市就业发展,那么提前选择合适的专业可能会更好,也可以作为专业选择的参考因素之一。
测试到这里,我在想,若是我们更进一步,让 AI 为某个专业挑选一个合适的城市呢?
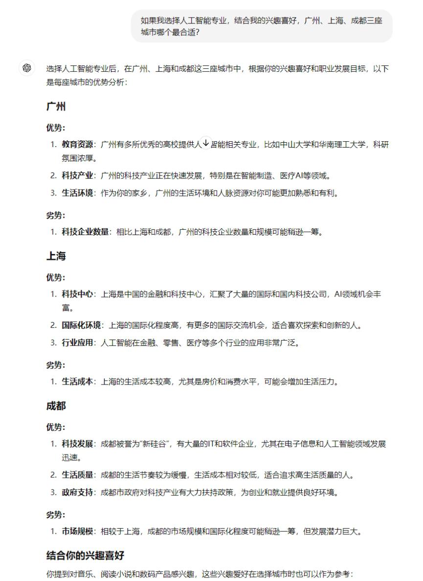
在对比 AI 推荐的各个城市专业,结合发展前景后,我选择人工智能专业,并询问 AI 哪座城市更适合该专业发展,这次三个 AI 实际上都给出了相同的回答,只不过国产 AI 的回答要更加 ” 模糊 “。
比如文心一言和通义千问及其智能体,虽然首推的城市都是上海,但是也从生活成本等角度对广州、成都作出推荐,看来 AI 也意识到了上海的竞争压力和生活成本之巨大,不过从最终的总结回答来看,国产 AI 的思路还是主打一个三不沾,依然是将判断权更多地交给用户。

而 ChatGPT 则更加明确地表达,而且在回答中,直接提及综合我的兴趣爱好后,认为上海是最好的选择,比如上海的音乐文化、阅读文化氛围浓厚,并且在科技方面的创业氛围更好。不过,ChatGPT 同样也对广州和成都做了找补,比如广州是我的家乡,熟悉的环境会更加便利;成都发展迅速,并且生活成本更低等。

不过,最终 ChatGPT 还是认为,广州和成都虽然各有千秋,但是在人工智能专业的发展前景上还是难以与上海相比,如果想获得最好的发展,上海是首选。

当然,以上三个城市只是作为范例,并没有唱衰哪座城市的想法,在我看来,上海的快节奏和激烈竞争,或许并不符合部分人的人生规划,那么选择节奏相对较慢、生活成本较低的成都和广州都是不错的,同样可以获得不错的发展空间。
而且,你可以进一步向 AI 描述你的职业规划和人生规划, AI 也会根据你的想法,对回答进行调整,如果你更喜欢慢节奏的生活,那么成都可能就是 AI 的首选推荐了。
总的来看,AI 在专业选择方面,其实能够为我们提供不少的帮助,从专业筛选到未来的职业发展方向等,都可以给出详尽的回答。当然,能否得到满意的答案,与你的提问关系也很大,尽可能详细地描述需求,能够显著提高 AI 的回答质量。
此外,还是需要提醒一下,AI 的回答只能作为参考,最终如何选择,还是需要看你自己的想法,没必要因为 AI 认为某个专业发展前景好,就罔顾自身情况盲目选择,以至于后续追悔莫及。
专业选择的测试告一段落,那么在择校方面,AI 又能否提供帮助呢?
AI 择校,会闹笑话吗?
在这个测试环节里,两位新的嘉宾将会入场,它就是已经耕耘 AI 高考领域数年之久的夸克和新人百度 AI 高考志愿助手,不过他们并非来参赛的,而是为我们提供一个答案参考,所以仅作为最后的评判标准来衡量其他选手的表现。
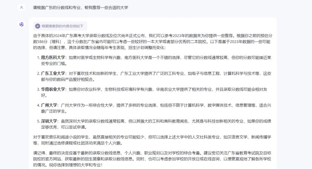
首先来看看通义千问,因为我之前已经提到过我是来自广东的考生,并且预估的高考分数为 586,所以通义千问很快就为我推荐了一些合适的学校,只不过因为 2024 年的分数线尚未发布,故推荐的学校都是基于去年的分数线来选择的,分别是:南方医科大学、广东工业大学、华南农业大学、广州大学和深圳大学。

总体来看,推荐还是比较全面的,既有广东工业大学、广州大学、华南农业大学等比较稳妥的选择,也有我们常说的 ” 冲一冲 ” 大学,如深圳大学和南方医科大学。” 冲一冲 ” 简单来说就是有概率可以成功录取,但是赌博的性质较大,并不稳定,很容易就会滑坡到第二志愿,从往年的录取分数线来看,以 586 分的成绩想要进入这些大学的热门专业,难度很高。
而通义千问的智能体则是在此基础上增加了南方科技大学和华南理工大学,并且针对性地给出专业对应的学院选项,其实到这里已经可以确定,智能体的表现确实优于通用聊天模型,支持第三方上传的设置,让通义千问的智能体拥有更多的可能。

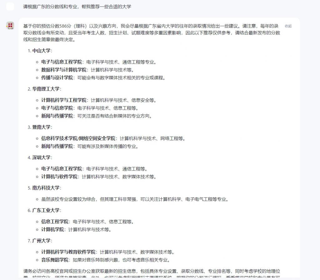
图源:雷科技
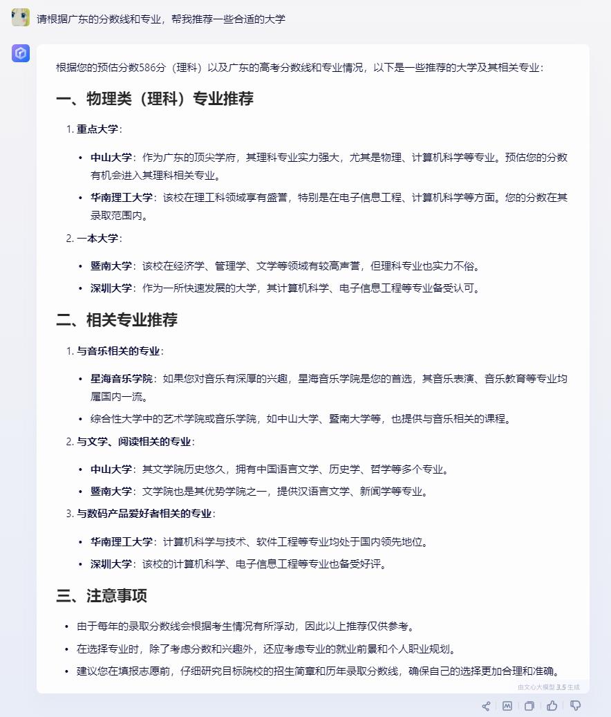
再来看看文心一言,相较于通义千问,文心一言的回答还是显得更有条理性,总体分为两个模块,第一个模块是以 ” 理科 ” 为基准,推荐的大学,分别是中山大学、华南理工大学、暨南大学和深圳大学。第二个模块则是根据兴趣爱好做的推荐,不过总体来看与第一个模块十分相似,只是多了一个星海音乐学院。

从往年的分数线来看,文心一言的 ” 赌性 ” 明显更大,推荐的学校在 2023 年的最低录取分数线,基本上仅比 586 分低 5% — 10% 左右,想要进入热门专业难度很大。
不过,文心一言还有一个场外助手,百度 App 的 AI 志愿助手,这个志愿助手只能在百度 App 中唤起,网页版的文心一言是无法唤醒的。百度的 AI 志愿助手可以根据你的分数线,为你提供一些志愿选择,并且分为可冲击、较稳妥和可保底三个组别。

相对于文心一言,百度 AI 志愿助手的回答显然更直观,经过测试,在择校问答中,表现要好于文心一言的通用模型,有需求的朋友在百度 App 搜索高考志愿即可进入。
再来看看 ChatGPT,因为答案太长,这里就不贴出来了,简单概括一下,推荐的院校基本上与前面几个 AI 的相同,只不过根据此前推荐的专业做了划分,并且按照院校的特点进行了分类,可以帮助你更快地找到合适专业及院校。

最后则是夸克,考虑到夸克属于阿里系,实质上可以看作是通义千问的另一个帮手,在志愿填报这块与百度 AI 志愿助手一样,分为数个组别,功能模块也相对更加全面。

在择校这块,国内的两大 AI 模型都推出了单独的高考志愿模块,为考生择校和对比专业分数提供了许多帮助,从体验来看,都比通用大模型的网页问答要专业、仔细很多,甚至不输于主流的付费咨询 App” 掌上高考 “。
对于多数考生来说,只要利用好 AI 的能力,在填报志愿时确实可以起到事半功倍的效果。而且以上的 AI 功能,大多是免费提供的,并不需要你支付会员费用或是缴纳高昂的辅导费,这也让多数考生在填报志愿时,都可以站在同一条起跑线上。
AI 的存在,使得不同阶层考生的信息差被大幅度缩小,让更多的人可以选择到更适合自己的学校和专业。我想,这就是 AI 时代赠予我们的最好礼物之一。
在AI时代,填报志愿信息差被缩小,更多人选择适合的学校和专业。
.png)
发评论,每天都得现金奖励!超多礼品等你来拿
登录 在评论区留言并审核通过后,即可获得现金奖励,奖励规则可见: 查看奖励规则