1.开题流程√
第一条 选题确定后,学生应先提供开题报告,经导师同意后,方可进入毕业论文写作阶段。
第二条 开题报告主要包括以下内容:
1.选题的意义;
2.文献综述;
3.研究方法(或技术路线);
4.时间进度等。
在收到导师提供的毕业论文要求后,我们首先需要仔细拆解和分析这些要求。
在分析过程中,要注意两个主要方面:一是需要写哪些文档,二是导师对你需要写的方向的要求。
2.如何选题√
我们昨天的文章提到,选题是论文写作的起点,它决定了论文的发展方向和成功。
选题的原则和标准:要考虑题目的必要性和可行性。
写论文确实是一个挑战。然而,对某些人来说,这项任务可能很简单。一旦掌握了论文写作技巧,下一个重点就是论文的创新。论文创新的关键在于能否选择一个优秀的话题。毕竟,一个好的话题是论文的灵魂,它不仅代表了成功的一半,也是论文创新的象征。
这就导致了一个问题:什么样的话题是一个好的话题?
1、要有新意,能让人在枯燥的审稿过程中眼前一亮;
2、能够适应时事话题;
3、要有良好的延展性,有深入讨论的可能性。
要做到这三点,至少在论文的主题选择上,导师的指导可以非常发散,给出很多合适的建议,以免直接返回要求。
3.ChatGPT助力选题
ChatGPT在开题过程中的作用:
ChatGPT还可以帮助用户评估每个主题的可行性和研究价值,使用户在许多选项中做出更明智、更适合自己研究方向的选择。通过这种方式,ChatGPT帮助用户在论文写作的初始阶段建立一个坚实而有前途的论文主题。
用ChatGPT来帮助写论文是个不错的选择,但在开始之前,你需要知道两个要点。1.ChatGPT不能一次创作出完整、数千字以上的论文。这意味着你需要不断地与他们互动,从不同的角度提问,提供相关信息,并不断地优化结果,直到达到理想的效果。
2.当ChatGPT生成内容时,它可能会创建一些不存在的概念或引用不真实的文献,当他不能时,它会是一个严肃的“胡说八道”。因此,当您使用ChatGPT来帮助撰写论文或开篇报告时,识别信息的真实性并进行必要的调整是非常重要的。
以经济学为例,假设宝宝们计划写一篇关于“中美经济关系”研究方向的文章。
提示词:
我想研究“中美经济关系”
你现在玩一个
[经济学专家]
请帮我选择这个方向的论文题目。
要求:
1、要有新意,能让人在枯燥的审稿过程中眼前一亮;2、能够适应时事话题;3、要有良好的延展性,有深入讨论的可能性。4、列出不少于5个选题,并给出简要说明

【使用GPT辅助论文实例】论文选题详细流程!建议查看!
ChatGPT反馈:
4.ChatGPT助力开题报告
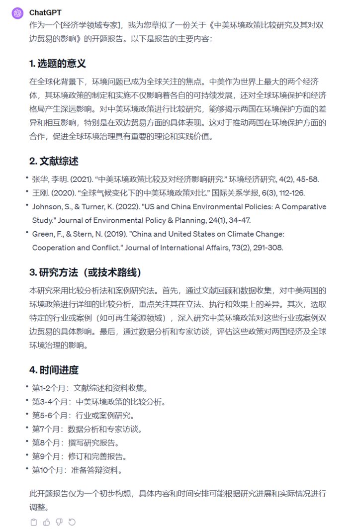
我们选择3-“中美环境政策比较研究及其对双边贸易的影响”作为后续内容的标题。根据导师的要求,我们使用ChatGPT生成开幕报告。
开题报告主要包括以下内容:
1.选题的意义;
2.文献综述;
3.研究方法(或技术路线);
4.时间进度等。
提示:请以“中美环境政策比较研究及其对双边贸易的影响”为主题,帮助编写开幕报告。要求:开幕报告主要包括以下内容:1.选题的意义;2..文献综述;3.研究方法(或技术路线);4.时间进度。
ChatGPT反馈:
当然,由于空间的原因,这里的具体要求只提出了一个相对简单的要求。具体开幕报告的要求根据导师的电子邮件和导师指导的开幕任务确定。ChatGPT可以给出一个相对令人满意的答案。
5.Tips
ChatGPT可向您推荐涉及广泛研究领域和高科技要求的论文题目。如果你的目标是顺利完成学业,最好避免需要实证研究、复杂建模或深入案例分析的问题。这些方向可能需要更多的时间来准备一些扩展材料,而ChatGPT在收集数据方面相对较弱。相反,选择更实用、更有问题导向的话题将是一个更明智的选择。这样做的原因是,在学术论文数据库中,你可能会找到影响这些实际问题和解决方案的现有研究,这将使ChatGPT在参考和参考文献时更加方便。
.png)



发评论,每天都得现金奖励!超多礼品等你来拿
登录 在评论区留言并审核通过后,即可获得现金奖励,奖励规则可见: 查看奖励规则